标题:Expansion of macrophage and liver sinusoidal endothelial cell subpopulations during non-alcoholic steatohepatitis progression
发表期刊:ISCIENCE(IF=6.107)
合作单位:上海市第一人民医院
研究背景与研究目的:肝非实质细胞(NPCs)在非酒精性脂肪性肝炎(NASH)的进展中起着关键作用。作者通过单细胞测序探索NPC的异质性,并确定导致NASH进展的NASH特异性亚群。
检测手段:BD scRNA_seq RNAseq 免疫荧光
实验对象:3高脂高糖饮食(HFD)小鼠肝脏 VS 3自由饮食取水(Chow)小鼠肝脏。
研究结论
1、健康和NASH小鼠转录异质性分析
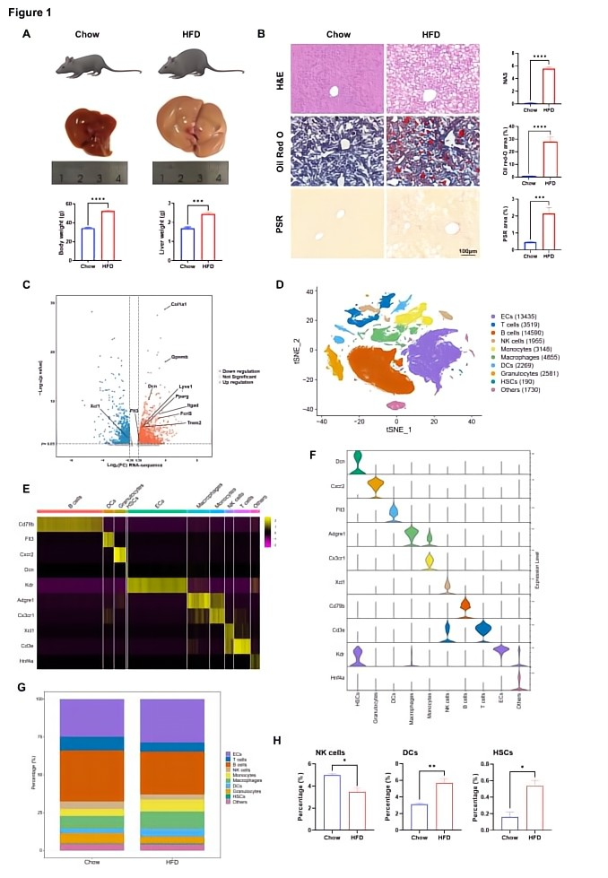
建立高脂高果糖饮食(简称 HFD 组)小鼠模型。20 周后,HFD组的体重、肝脏重量和肝脏体积较喂食食物的组(简称食物组)显著增加(图1A)。HFD小鼠出现脂肪变性、肝细胞气球样变、小叶炎性浸润和肝纤维化,与 NASH的病理表现一致(图 1B)。从HFD (n = 3)和 Chow (n = 3)小鼠中分离肝NPC,并进行 RNA-Seq 分析。在HFD,HFD 和 Chow 之间共发现 1,613 个差异表达基因,其中 830 个基因上调,783个基因下调,包括代表 NAMs (Trem2, Gpnmb)、 HSCs(Dcn,Colla 1)、ECs (Lyve1)、DC(FLT3)和NK细胞(Xc11)的基因(图1C)。这些结果表明,在NASH进展过程中,各种类型的NPC 可能受到影响。

图1 健康和NASH小鼠转录异质性分析
为了研究不同类型的NPC及其亚群在 NASH发病机制中的确切作用,还对同一批接受RNA-Seq 处理的NPC 进行了 scRNA_seq 分析。从6只小鼠的肝脏中分离出48,272个细胞,成功测序,其中29,784个细胞来自HFD小鼠,18,488个细胞来自 Chow小鼠。根据细胞类型特异性标记基因,可将这些细胞分为 10 种不同的类型,包括ECs、T细胞、B细胞、NK 细胞、单核细胞、巨噬细胞、树突状细胞、粒细胞、造血干细胞及其他主要由肝细胞和红细胞组成的细胞(图 1DF)。B细胞和ECs是HFD和Chow小鼠中最丰富的细胞类型,分别占NPCs 的28.0 33.6%和25.3 29.5%(图1G和S1B)。HSC的平均比例从 Chow 组的0.2%显著升高到HFD组的0.5%,NK细胞的平均比例从5.0%降低到3.5%(图1H)。作者还发现,HFD小鼠的ECs 和巨噬细胞比例高于 Chow 小鼠。此外,HFD 组的树突状细胞明显多于 Chow 组。这些发现进一步表明,NPC,尤其是HSC、DC、ECs、NK细胞和巨噬细胞的改变可能与 NASH的发生有关。
2、NASH肝脏巨噬细胞异质性以及Itgadhi/Fcr15hi 巨噬细胞扩增研究
scRNA_seq 数据显示,肝巨噬细胞由六个簇组成(簇7、12、19、21、23、25)。在这里作者使用小提琴图展示各个聚类中的的markergene(图2A),分析发现聚类21中的大多数细胞来自HFD,与Chow小鼠相比,在 HFD小鼠中观察到该亚群的显著扩增(图2B-C和s 2B)。聚类21,23是Itgad和Fcr15高表达,但不含Trem2和Gpnmb等NAMs 标记基因(图2A)。值得注意的是,几乎所有这些Itgadhi/Fcr15hi细胞均来自HFD小鼠,这表明它们可能是与NASH进展密切相关的独特巨噬细胞亚群(图2B-C)。
通过qPCR分析,在肝NPC 中验证了HFD小鼠中Trem2、Gpnmb、Itgad和Fcr15的上调,这进一步表明,在NASH进展期间,聚类21和23的亚群扩大(图2D)。拟时序分析显示,以Top2a和Mki67 高表达为特征的分裂细胞位于轨迹路径的起点。巨噬细胞通过以Itgadhi/Fcr15hi和Trem2hi/Gpnmbhi细胞为特征的中间状态,达到Timd4hi/Clec4fhi细胞状态(图2E-G)。
接下来,作者进行了免疫荧光和流式细胞术分析,以确认肝脏中存在Itgadhi/Fcr15hi 巨噬细胞。与 scRNA_seq 的结果一致,作者发现在 NASH肝脏中,Itgadhi/Fcr15hi 巨噬细胞亚群显著扩增(2H)。此外,在F4/80+ CD11b+双阳性巨噬细胞中,HFD组的Fcr15+细胞比例明显高于Chow组(图2I)。作者的结果表明,除NAMs 外,小鼠肝脏中还出现了Itgadhi/Fcr15hi巨噬细胞亚群,两者在NASH进展期间均扩增。

图2 NASH肝脏巨噬细胞异质性以及Itgadhi/Fcr15hi 巨噬细胞扩增研究
3、NASH肝脏ECs细胞异质性以及Egrlhi 和Ly6ahi LSECs细胞扩增研究
为了进一步探索 NASH小鼠中 ECs 的异质性,作者将ECs重新聚类为 13 个亚群((图3A)。表现出D114/Msr高表达但Wnt2/Kit 低表达的ECs-1和ECs-8 被认为是门静脉周围ECs,而表现为Wnt2/Kit中高表达但D114/Msr1极低表达的ECs-0、ECs2、ECs-4和ECs- 10 可能属于中枢周围 ECs。与门静脉周围和中枢周围ECs 相比,ECs-3、ECs-5 和ECs-7的 D14/Msr1 和 Wnt2/Kit 表达中等,但Cxc110 表达独特,被视为 LSECs。如图3D 所示,HFD组LSECs 亚群ECs-3、ECs-7 比例升高,门静脉周围亚群 ECs-1、中枢周围亚群 ECs-2 比例显著降低。ECs-3 大量表达Egr1(可促进胆汁淤积性肝损伤小鼠的炎症),以及与细胞增殖密切相关的Plk2。ECs-7 以Isg15、Ifit1、Ifit2、Ifit3、Ifi44、Ifi47 等干扰素诱导基因高表达为特征,且Ly6a 也高表达。作者通过免疫荧光证实了HFD小鼠肝脏中Egrlhi 亚群和Ly6ahi亚群的扩增(图3E-G)。流式细胞术分析显示,Ly6a+ ECs约占HFD小鼠NPC的10%,而在 Chow 小鼠中仅占 5%左右(图3I)。这些结果表明,在NASH进展过程中,Egrlhi LSECs和Ly6ahi LSECs亚群扩增。

图3 NASH肝脏ECs细胞异质性以及Egrlhi 和Ly6ahi LSECs细胞扩增研究
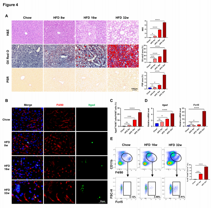
4、在NASH发展早期Egrlhi LSECs、Ly6ahiLSECs与Itgadhi/Fcr15hi巨噬细胞的扩增研究
HE染色,流式分析发现随着随着高脂肪高果糖饮食 8 周、16 周、32 周的延长,肝脏脂质蓄积、炎性浸润、纤维化逐渐加重,这两种改变在第 32 周时都显著增强。并且Itgadhi/Fcr15hi巨噬细胞与Egrlhi 、Ly6ahi LSECs数量与逐渐增加,相关基因分析也是如此。这些结果表明,Itgadhi/Fcr15hi巨噬细胞亚群、Egrlhi LSECs和Ly6ahi LSECs出现在NASH早期,并在病理进程中发生急剧扩张,提示它们可能参与了NASH的加重。

图4在NASH发展早期中Egrlhi LSECs、Ly6ahi LSECs与Itgadhi/Fcr15hi巨噬细胞的扩增研究
5、NASH肝脏中增强的NPC细胞通讯研究
作者发现,与 Chow 组相比,HFD 组的大部分细胞间通讯都得到极大的增强(图6A-B)。在HFD小鼠中,HSC与多种细胞类型积极沟通,在HSC和ECs之间观察到最强的相互作用。此外,在 HFD,检测到 HSC 与巨噬细胞(包括KCs、MDM和分裂细胞)之间存在较强的相互作用,同时HSC自身内部的细胞间通讯也显薯增强,Itgad、Fcr15、Egr1、Plk2、Ly6a、Ifitl、Ifit3 和Isg15与Colla1的ISG 15呈正相关(图6C-E),表明在NASH进展过程中,HSC与Itgadhi/Fcr15hi 巨噬细胞亚群与Egrlhi LSECs 、Ly6ahi LSECs之间可能存在密切的相互作用。总之,作者的结果表明,NASH肝中NPC之间的细胞间相互作用,尤其是HSC与ECs/巨噬细胞之间的相互作用增强。

图5NASH肝脏中增强NPC细胞通讯研究
总结
作者的研究发现表明,在肝NPC 中,亚群的Itgadhi/Fcr15hi 巨噬细胞亚群与Egrlhi LSECs、Ly6ahi LSECs 在 NASH 早期积聚,其扩展与疾病严重程度密切相关,提示这些亚群可能参与了 NASH的进展。NASH 肝中NPC之间的细胞间相互作用增强,HSC与Itgadhi/Fcr15hi 巨噬细胞亚群与Egrlhi LSECs、Ly6ahi LSECs之间发生密切相互作用,表明这些亚群可能有助于HSC的活化。作者的研究对 NASH进展中NPC的异质性提供了见解。在后续研究中,需要研究健康和患病肝脏中Itgadhi/Fcr15hi 巨噬细胞亚群与Egrlhi LSECs、Ly6ahi LSECs的功能和意义。
专注组学 精准定位 用心服务 帮您实现科研价值
——