文章题目:Single cell profling of γδ hepatosplenic T-cell lymphoma unravels tumor cell heterogeneity associated with disease progression
发表期刊:CELLULAR ONCOLOGY
影响因子:IF=7.051
合作单位:昆明医科大学
一、研究背景和研究目的
肝脾T细胞淋巴瘤(HSTCL)主要来源于γδ T细胞,是一种罕见但非常具有侵袭性的淋巴瘤,预后较差。在这项研究中,作者生成了这种罕见疾病的第一个单细胞景观,并描述了疾病进展背后的分子发病机制。
二、检测手段
作者使用10X 平台对一名HSTCL患者在化疗前和化疗治疗后的活检中进行了配对的单细胞RNA-seq和T细胞受体(TCR)测序。通过一系列的生物信息学分析,作者研究了γδ HSTCS的基因表达谱及其肿瘤微环境(TME)。
三、研究结论
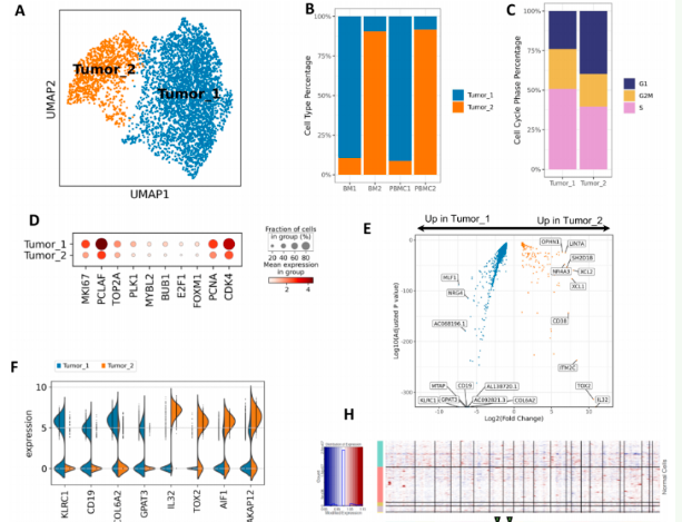
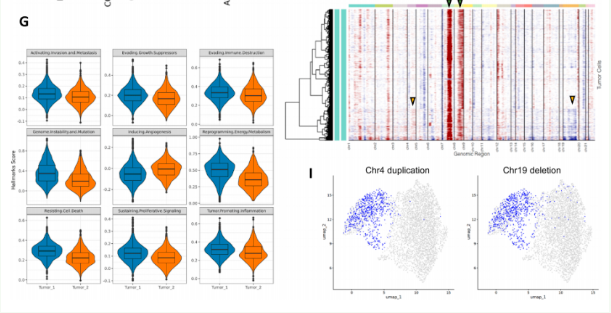
作者用一组标记基因在HSTCL(AREG、PLEKHA5、VCAM1etch.)鉴定了恶性γδ T细胞的独特基因表达特征。虽然恶性γδ T细胞从单一的TCR克隆型扩增出来,但在疾病进展过程中,它们进化为两种转录上不同的肿瘤亚型。Tumor_1亚型在具有高侵袭性表型的预处理样本中占优势。而Tumor_2具有相对温和的癌症标志性特征,但表达了与肿瘤生存信号和耐药性相关的基因(IL32、TOX2、AIF1、AKAP12、CD38等),并最终成为治疗后的主要肿瘤亚型。作者进一步解剖了肿瘤的微环境,发现了在治疗过程中动态重组的细胞-细胞相互作用网络。治疗后,肿瘤细胞与微环境的通讯减少。作者的研究揭示了HSTCL发病机制的异质性和动态肿瘤和微环境,可能有助于为未来HSTCL的诊断和治疗确定新的靶点。
四、部分结果展示



专注组学 精准定位 用心服务 帮您实现科研价值
——