þ 真核转录组测序
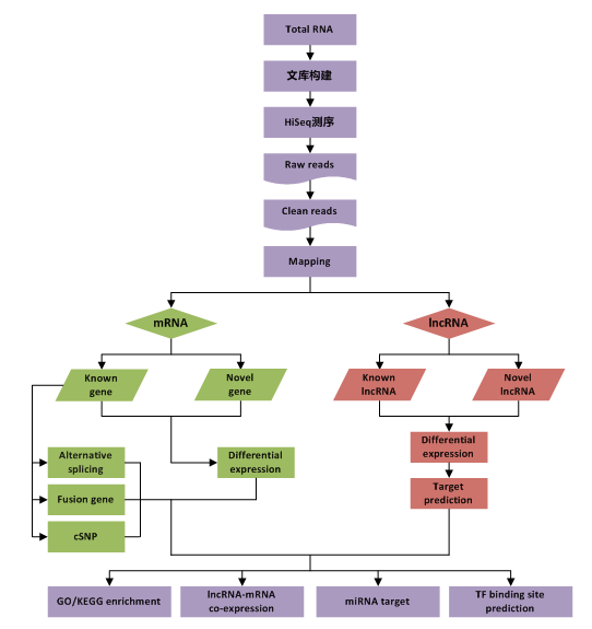
转录组是特定物种、组织或细胞在特定生理状态下转录的所有RNA的集合,包括mRNA和ncRNA,qizhong lncRNA(long non-coding RNA)是一类长度超过200nt的ncRNA,通过多种方式在表观遗传、转录及转录后水平发挥调控作用。全转录组测序在研究mRNA的同时,能够发现大量的lncRNA,并对其表达水平和转录本结构进行分析。当进一步开展lncRNA与mRNA的关联分析时,就可以深入研究lncRNA的调控网络。
技术路线

1.样本类型:total RNA
2.样本总量:>=2 μg
3.样本浓度:>=50 ng/ul
4.推荐数据量:>=12 Gb/样本
专注组学 精准定位 用心服务 帮您实现科研价值
——